NSR | 黄岩谊课题组与合作者通过对新发地疫情的研究揭示冷链运输食品可成为新冠病毒传播载体
新型冠状病毒肺炎的暴发,在世界范围内给人类生活带来了巨大的影响,而中国在抗疫策略上表现突出,积累了很多宝贵的经验:在严格的非药物干预措施下,迅速控制了疫情在国内的流行;随后,通过对入境人员的全面检测与隔离,有效控制了境外疫情的输入。
然而,新冠病毒的感染和传播路径尚未被完全了解。例如2020年7月以来,我国多地从进口冷冻食品包装表面检测到新冠病毒的核酸,但其传播风险一直不很明确。认真评估食品冷链在病毒感染和传播路径中的作用和风险,是“外防输入”的重要措施,对于完善当前防控策略、避免疫情再发具有重要意义。

2020年10月23日,北京大学北京未来基因诊断高精尖创新中心(ICG)及生物医学前沿创新中心(BIOPIC)黄岩谊课题组与北京市疾病预防控制中心、中国医学科学院病原生物学研究所、清华大学、中国科学院北京基因组研究所的合作者在《国家科学评论》(National Science Review)上在线发表题为“北京新冠肺炎疫情再现可能源于冷链食品污染”(Cold-chain food contamination as the possible origin of Covid-19 resurgence in Beijing)的研究论文。该论文通过对2020年6月北京疫情相关病例、环境与食品等样品的核酸测序和病毒基因组序列分析,结合全面的流行病学调查和大数据分析,揭示了该疫情可能源于冷链食品污染,提出冷链运输可能是新冠病毒传播的新途径。
2020年6月11日,1例新冠病毒感染患者突现,打破了北京连续56天无新增病例的平静。该患者(指示病例)马上被收治,病情也很快得到控制,但是他从何处感染了病毒,却成了一个谜。流行病学调查和大数据分析其所到地区和接触人员,发现2份来自北京新发地市场的环境样本呈现新冠病毒核酸阳性。对该市场538名员工扩大进行病毒核酸筛查,又发现45人为阳性。新发地市场随即成为关注焦点,北京市有关部门果断对该市场采取关闭措施,以有力遏止疫情的蔓延。
为了解病毒感染情况,6月15日,北京市启动了全市核酸筛查。通过对1000余万人口和5000余份环境样本的检测,共发现368人新冠病毒核酸阳性。这些感染者均与新发地市场有直接或者间接关联:其中169人是新发地市场的工作人员,103人于5月30日至6月12日期间去过新发地市场,其余96人均为上述人员的接触者,未发现独立于该市场的早期传播链或独立传播链,提示新发地市场是此次疫情暴发的单一源头。
在此基础上,研究人员对这些样本的空间分布进行了认真梳理,发现有122个感染者是新发地综合交易大厅地下一层(牛羊肉大厅)的工作人员,占这个区域584名工作人员的20.9%;而市场内其它区域的阳性率仅为1.7%。进一步的分析发现,这些病例明显地集中在该大厅的海鲜水产售卖区。接下来对所有摊位的环境样本进行核酸检测,发现有14个摊位的工作人员和环境样本均为新冠阳性,这些摊位随即成为感染源头的重点调查对象。

上图:新发地综合交易大厅地下一层的工作人员与环境样本新冠病毒核酸阳性的空间分布图及相关摊位病例的抗体检测结果
随后对5月下旬曾经接触过这14个摊位的3294名顾客进行了新冠病毒IgM/IgG抗体检测,发现有5人呈现阳性,且这5人均在5月30日至31日间去过S14号摊位。这5位顾客及其密切接触者在过去14天内均未到访过中高风险区域或接触过来自中高风险区域的人员。S14号摊位的7位工作人员均为新冠病毒确诊病例,且症状出现时间相对较早,提示S14号摊位可能是感染的源头,考虑到同期未发现独立于该市场的早期传播链或独立传播链,这进一步提示疫情是由新发地市场向外传播。
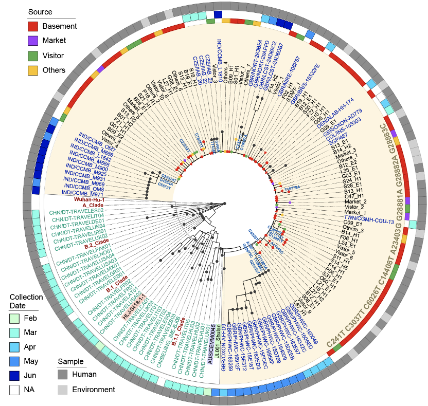
为了进一步明确这一判断,研究团队利用自主开发的低病毒载量样品处理方法,对110个病例和环境样本进行了高通量核酸测序,共获得了72条高质量的新冠病毒基因组序列。分析发现,这些序列均具有8个特征性突变位点(C241T、C3037T、C14408T、A23403G、GGG28881-28883AAC和C6026T),这些位点在我国此前的本土和输入病例中从未发现过。与新冠病毒基因序列数据库比对,发现除C6026T之外,具有其它7个突变位点的病毒主要存在于欧洲。这些结果进一步提示新发地疫情的病毒应为单一性的新发境外输入。

上图:新发地疫情中的病例和环境样本中获得病毒基因组序列分析表明其病毒序列具有明显的突变特征,和我国之前所发现的本土及输入病例均不相同,揭示该次疫情应为单一性的境外输入
综合上述结果,同时确认S14号摊位的工作人员未接触过疑似或确诊新冠病毒感染者,且5月至6月初期北京也无报告新增感染病例,提示病毒极可能来源于境外输入。进一步调查显示,S14号摊位售卖的物品中冰鲜三文鱼是唯一来自境外的商品,且摊主曾于5月30日从某供应商(X公司)处采买过从存在新冠病毒疫情国家进口、包装完整的三文鱼,在市场内切割处理后零售。为此,对新发地市场内所有三文鱼供应商的冷库进行了采样检测,发现X公司有5份鱼体拭子样本呈新冠病毒核酸阳性,其中1份未开封鱼体拭子样本中测序获得的病毒基因组序列与本次疫情中人和环境样本中的病毒高度同源。
因未能从鱼体上分离获得活病毒,因此尚无法证明鱼体上的病毒活力。但是将高质量病毒基因组序列特征分析与流行病学调查结合,提示来自境外疫情高发区的冷链进口食品极有可能为本次新发地疫情病毒源头。在本文发表过程中,中国疾控中心报告从青岛获取的冷链食品中分离出新冠病毒,进一步提示冷链食品可能是新冠病毒传播的重要途径。本研究对于揭示北京新发地疫情的病毒来源提供了重要证据,为优化疫情常态化防控策略提供了重要依据。
该论文的完成,体现了多个研究机构中不同专业背景科研人员之间的精诚合作,也为今后类似复杂问题的快速解决提供了一种有效的方案。
新冠疫情伊始,北京大学北京未来基因诊断高精尖创新中心和生物医学前沿创新中心的黄岩谊、谢晓亮课题组与清华大学北京结构生物学高精尖创新中心及生命科学学院的王建斌课题组就迅速行动,将团队近期发展的快速RNA核酸测序样品处理方法SHERRY加以改进(详情:PNAS 丨 一种新的基于Tn5转座酶的转录组测序快速建库方法),形成新的实验方案MINERVA(详情:黄岩谊课题组、谢晓亮课题组与合作单位联合开发灵敏简单新型冠状病毒测序手段),以适用于各种复杂临床和环境样本中新冠病毒测序,为新发地疫情关键样品的准确快速病毒测序提供了技术基础和实验支持。北京市疾病预防控制中心新冠病毒肺炎防控和检测组参与完成现场调查、样本采集和核酸筛查。中国医学科学院病原生物学研究所王健伟/任丽丽研究团队在P3实验室完成了样品的核酸测序前处理流程。中国科学院北京基因组研究所李明锟课题组完成了对关键样品序列的分析。该工作得到了北京市政府的统筹协调和相关部门的大力支持,得到了科技部、国家自然科学基金委员会、北京未来基因诊断高精尖创新中心和北京结构生物学高精尖创新中心的资助。快速响应的高通量测序工作得到了北京大学ICG/BIOPIC高通量测序平台的积极协助。
北京市疾病预防控制中心庞星火主任医师、吴双胜主管医师,中国医学科学院病原生物学研究所任丽丽研究员和中国科学院北京基因组研究所研究生马文泰为论文共同第一作者。中国医学科学院病原生物学研究所王健伟研究员,北京大学北京未来基因诊断高精尖创新中心/生物医学前沿创新中心/化学学院黄岩谊教授,清华大学北京结构生物学高精尖创新中心/生命科学学院王建斌研究员,中国科学院北京基因组研究所/国家生物信息中心李明锟研究员,北京市疾病预防控制中心王全意研究员、潘阳副研究员为共同通讯作者。